深圳市三佛科技有限公司介绍:FT32A103XX 集成 ARM Cortex-M3 内核,内置 512K 字节 Flash 和 64K 字节 SRAM,多达 80 个 IO。除了常见通信接口,还支持全速 USB2.0 和 CAN2.0,与主流产品管脚和代码全兼容。
应用领域:适用于广泛的汽车级应用,如氛围灯、阅读灯、电动尾门、传感器、后视镜、雨刷控制、空调控制和智能座椅控制。
FT32A103XX 系列:
FT32A103RCAT3
FT32A103VCAT3
FT32A103RDAT3
FT32A103VDAT3
FT32A103REAT3
FT32A103VEAT3
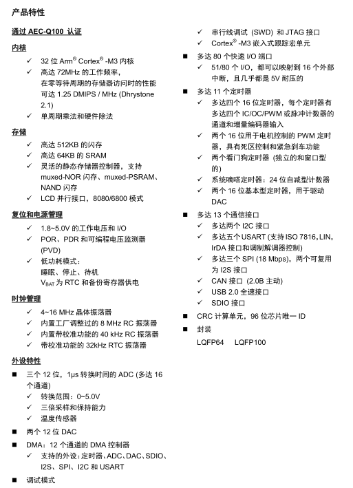
FT32A103XX特性:
工作电压:1.8V ~ 5.5V
工作温度范围:-40℃~105℃
基于ARM Cortex-M3 32位的RISC内核
单指令周期32位硬件乘法器
60个中断向量的NVIC,16种优先级
支持SWD接口调试,2个观察点以及6个硬件断点
存储架构
Flash程序存储器: 512KB
数据RAM: 64KB
3种低功耗模式: 睡眠/停止/待机
外设特性:
时钟源
内置8MHz低频振荡器
内置40KHz中频振荡器
支持32KHz低频晶体,支持硬件校准
支持4MHz-16MHz晶体和外部时钟输入
晶体时钟缺失检测
可编程PLL,最高可倍频到72MHz
51/80个高速I/O
2个可编程DMA控制器,分别是7通道和5通道
1个FSMC
可编程多项式的CRC模块
3个12位ADC
16个外部通道
内部通道:温度传感器、内部电压基准
实时时钟和日历RTC模块
支持入侵检测,闹钟与周期唤醒
定时器
TIM1/TIM8,16-bit,4路PWM,支持死区控制和紧急刹车功能
TIM2/TIM3/TIM4/TIM5,16-bit,4个独立通道支持输入捕获、输出比较PWM和脉冲计数等功能
TIM6/TIM7,16-bit,基本定时器
2个看门狗:WWDG与IWDG
1个24位的系统定时器
通信接口
2个I2C,其中I2C1支持SMBus/PMBus
3个SPI(两个可复用I2S),最大传输速度18Mbps
3个USART,2个UART,支持ISO7816, LIN, IrDA, Modem控制功能
1个USB,支持2.0全速协议
1个CAN 2.0B
1个SDIO接口
提供样品,技术支持---深圳市三佛科技


