纯硬件开关机芯片GEK100系列,不用担心死机问题的开关机芯片,及一键开关机芯片的发展趋势分析
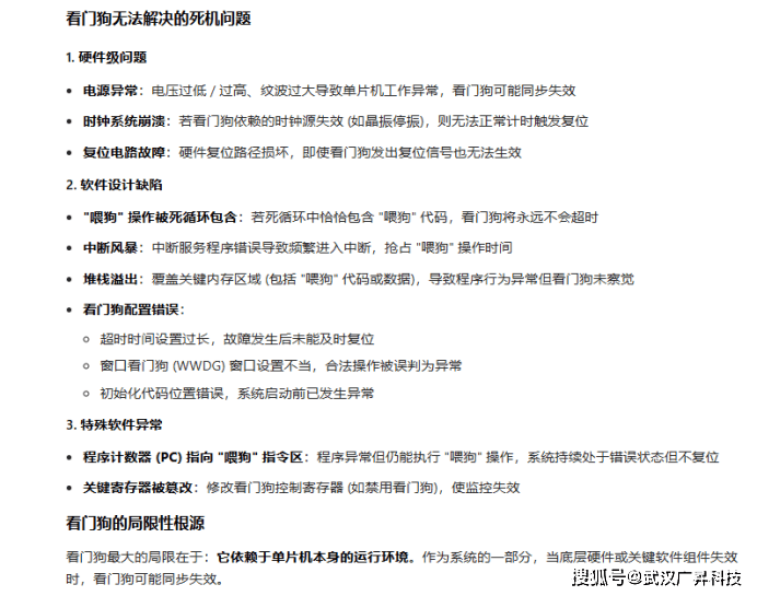
在智能电子设备全面普及的今天,用户对设备稳定性的要求愈发严苛,而开关机功能作为设备与用户交互的第一道门槛,其可靠性直接决定了产品的用户体验与市场竞争力。然而,当前市面上多数电子设备仍受困于开关机过程中的死机难题——当设备遭遇程序跑飞、供电不稳、电磁干扰或ESD静电冲击时,往往会陷入“变砖”状态,任何操作都无法响应,只能通过断电、拔电源或扣电池的方式强制重启。这一问题不仅给用户带来极大不便,尤其对锂电池供电设备用户极不友好,还迫使开发者额外增设复位按键,增加了研发成本与电路复杂度。在此背景下,纯硬件架构的开关机芯片应运而生,其中GEK100系列凭借卓越的稳定性与适配性,为行业提供了“不用担心死机”的优质解决方案,成为硬件与嵌入式开发者的优选之选。
一、市场主流开关机方案剖析:痛点凸显,可靠性亟待突破
当前电子设备领域的开关机电路方案主要分为四类,其中前三种均依赖MCU(微控制单元)或单片机参与控制,这一核心设计缺陷使其难以规避死机风险,而第四种纯硬件方案则从根源上解决了这一行业痛点。
(一)无专门开关机电路:单片机低功耗模式假关机
此类方案无独立的开关机控制模块,而是通过让单片机进入低功耗模式模拟“关机”状态。看似简化了电路设计,实则存在诸多隐患:低功耗模式下单片机仍处于运行状态,若遭遇程序异常、电磁干扰等情况,极易导致程序跑飞,使设备无法正常唤醒,陷入假性死机;同时,低功耗状态仍会消耗一定电量,对于锂电池设备而言,长期闲置可能导致电量过度流失,影响电池寿命甚至损坏电池。
(二)分离式器件+MCU/单片机锁存控制方案
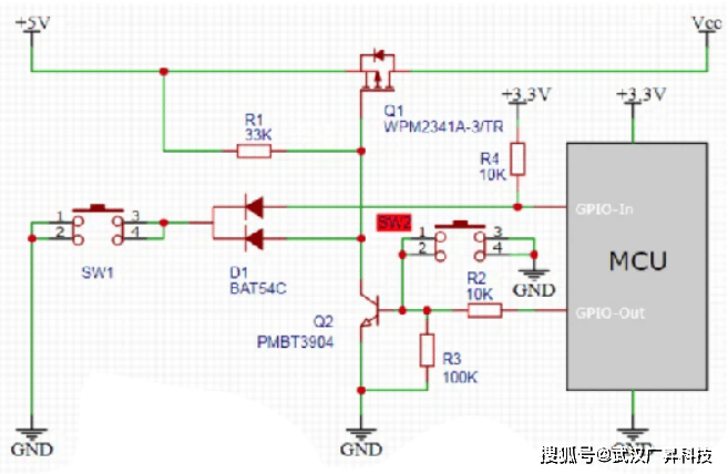
这是较为传统的主流方案,通过电阻、电容、半导体管等分离式器件搭建电路,借助MCU或单片机实现开关机信号的锁存与控制。该方案的致命缺陷在于对MCU的强依赖性:当MCU因供电不稳、静电冲击、外部干扰等因素出现死机时,锁存控制逻辑会彻底失效,设备无法识别任何开关机操作;此外,分离式器件的离散性较大,对公司采购及物料管控的要求很高,电路调试难度高,且受环境温度、湿度变化影响明显,进一步降低了开关机功能的稳定性与可靠性。

这种经典的一键开关机电路需要软件配合,如果MCU死机了,或者程序跑飞了,不就关不了机了吗,怎么办?

2.产品设计成电源可插拔进行断电,或拔出电池重新装上。
更高的烧录单片机式开关机芯片,如一些开关机芯片EC90708、HK015T、SAM1808等,此类芯片本质上仍是以单片机烧录的OTP为核心,通过烧录预设程序实现开关机控制,并未摆脱对程序运行的依赖。一旦程序因电磁干扰、电压波动等因素出现异常,芯片同样会陷入死机状态。
3.增加一个按键SW2;但可能还涉及防误触的处理。

(三)烧录单片机式开关机芯片方案
为解决分离式方案的调试难题,部分国产厂商推出了集成度更高的烧录单片机式开关机芯片,如一些开关机芯片EC190708、HK015T、SAM1808等,此类芯片本质上仍是以单片机烧录的OTP为核心,通过烧录预设程序实现开关机控制,并未摆脱对程序运行的依赖。一旦程序因电磁干扰、电压波动等因素出现异常,芯片同样会陷入死机状态。

这类芯片本身能简化开关机电路设计,但是建议使用在比较容易断电或者拔电池的场景,对于锂电池这类通常封在机壳里面的方案慎用。
(四)纯硬件开关机芯片方案
与前三种方案不同,纯硬件开关机芯片完全通过硬件电路的逻辑设计实现开关机功能,整个无需MCU或单片机参与控制,或者即使配合了MCU,其按键的优先级最高,可摆脱MCU的控制。主要产品包括GEK100系列、XC6194(日本)、MAX16054(美国)、LTC2954(美国)等。其核心优势在于:摆脱了对程序运行的依赖,无论遭遇程序跑飞、电磁干扰、供电不稳还是ESD静电冲击,都能保持电路逻辑的正常运行,,从根源上杜绝了开关机过程中的死机问题;同时,纯硬件架构简化了电路设计,降低了研发调试成本,提升了设备的整体可靠性。
二、GEK100系列核心优势:纯硬件架构,铸就极致稳定体验
在纯硬件开关机芯片领域,GEK100系列凭借针对性的技术优化与全面的性能适配,成为极具竞争力的产品。该系列芯片秉持“纯硬件驱动”的设计理念,通过精细化的电路拓扑设计与高品质的元器件选型,在稳定性、适配性、易用性等方面实现了全方位突破,完美解决了传统方案的死机痛点。

(一)纯硬件架构,彻底杜绝死机隐患
GEK100系列最核心的优势在于其纯硬件架构设计,无需依赖任何软件程序或MCU控制。芯片内部集成了高精度的电压检测模块、信号锁存模块与逻辑控制模块,所有开关机逻辑均通过硬件电路直接实现。这意味着,无论设备遭遇何种极端情况——如程序跑飞、强电磁干扰、瞬间电压波动、ESD静电冲击等,GEK100系列都能保持正常的工作状态,准确识别用户的开关机操作,不会出现任何“变砖”或无响应的情况。对于锂电池设备用户而言,无需再面对强制拔电源、扣电池的尴尬,极大提升了使用体验;对于开发者而言,无需额外设计复位按键,有效简化了电路结构,降低了研发成本与产品故障率。
(二)宽电压适配,兼容多场景应用
GEK100系列采用宽电压输入设计,适配电压范围覆盖1.8V-6V,可满足绝大多数电子设备的供电需求,包括消费电子(智能手机、平板电脑、智能穿戴设备)、工业控制设备(传感器、控制器、监测终端)、智能家居设备(智能音箱、扫地机器人、智能门锁)以及车载电子设备等。芯片内部集成了电压稳压与浪涌保护模块,能够有效应对供电电压的波动,在电压瞬时升高或降低的情况下仍能稳定工作,进一步提升了设备在复杂供电环境下的可靠性。
(三)高抗干扰能力,适配复杂环境
电子设备在实际使用过程中难免会遭遇电磁干扰、静电冲击等外部干扰,这些干扰是导致传统开关机方案死机的重要原因。GEK100系列通过特殊的电路布局设计与屏蔽技术,大幅提升了芯片的抗干扰能力:在电磁兼容性(EMC)测试中,芯片能够承受强电磁辐射与传导干扰,不会出现逻辑混乱或功能失效;针对ESD静电冲击,芯片内置了专用的静电保护电路,可承受±4kV的人体放电模型,远超行业标准,有效避免了静电对芯片的损坏。这一特性使GEK100系列能够适配工业现场、车载环境等复杂的电磁环境,拓宽了其应用场景。
(四)低功耗设计,延长设备续航
对于锂电池供电的便携式设备而言,功耗是影响续航的关键因素。GEK100系列采用低功耗硬件设计,在关机状态下功耗低至微安级,几乎不消耗电池电量,有效延长了设备的待机时间;在工作状态下,芯片的工作电流同样处于较低水平,不会给设备的供电系统带来额外负担。与传统的假关机方案相比,GEK100系列的纯硬件关机能够真正切断设备的主要供电回路,彻底杜绝了待机功耗,为便携式设备的续航提升提供了有力支持。
(五)易用性强,简化研发流程
GEK100系列采用模块化设计,引脚定义清晰,外围电路简单,开发者无需进行复杂的程序编写与调试,只需通过简单的电路连接即可实现开关机功能。芯片支持多种开关机触发方式,包括按键触发、电平触发等,可根据实际应用场景灵活选择;同时,芯片内置了过流保护、过热保护等安全机制,能够在设备出现异常时自动切断供电,保护设备与用户的安全。这些特性大幅降低了开发者的研发难度与周期,缩短了产品的上市时间,提升了企业的市场竞争力。
三、开关机芯片技术发展趋势:纯硬件化、集成化、智能化
随着电子设备对稳定性、可靠性、小型化的要求不断提升,开关机芯片的技术发展呈现出明显的纯硬件化、集成化、智能化趋势,而GEK100系列正是顺应这一趋势的代表性产品。
(一)纯硬件化成为主流方向
传统的依赖MCU或软件控制的开关机方案因可靠性不足,逐渐无法满足市场需求。纯硬件架构凭借其无需程序依赖、抗干扰能力强、稳定性高的优势,成为开关机芯片的主流发展方向。未来,更多的开关机芯片将采用纯硬件设计,彻底摆脱软件故障带来的死机隐患,提升设备的核心竞争力。
(二)集成化程度不断提升
为了简化电路设计、降低成本,开关机芯片将不断提升集成化程度,除了核心的开关机控制功能外,还将集成更多的安全保护模块,如过流保护、过热保护、过压保护、静电保护等;同时,部分高端芯片还将集成电压检测、电量监测等功能,实现对设备供电系统的全方位管理。GEK100系列已在集成化方面迈出了重要一步,未来还将持续优化集成功能,进一步提升产品的综合性价比。
(三)低成本、低功耗与小型化并行发展
在便携式电子设备与物联网设备快速发展的推动下,开关机芯片将朝着低成本、低功耗与小型化方向发展。通过采用更先进的工艺与电路设计,进一步芯片面积、降低芯片的待机与工作功耗,延长设备续航;同时,缩小芯片封装尺寸,适应设备小型化、轻薄化的设计需求。GEK100系列已采用小型化封装,未来还将持续优化功耗与尺寸,适配更多便携式设备场景。
四、结语:GEK100系列多种延时型号,开关机芯片稳定可靠之选
开关机功能的可靠性是电子设备的核心竞争力之一,传统依赖MCU或软件控制的方案已难以满足市场对稳定性的严苛要求。GEK100系列纯硬件开关机芯片以其独特的架构设计,彻底杜绝了死机隐患,同时具备宽电压适配、宽温度工作范围、高抗干扰及ESD能力、低功耗、易用性强、短路保护与自恢复等诸多优势,为硬件与嵌入式开发者提供低成本、低功耗、稳定可高、好用的解决方案。

告别死机困扰,选择稳定可靠的纯硬件解决方案——GEK100系列开关机芯片,与您携手共创高品质电子设备理想选择!