2026新教材冀教版高中英语选择性必修一电子课本(PDF高清版)
创始人
2025-12-12 10:09:36
0

为了帮助高中生自主预习与有效复习,我们整理了2026新教材冀教版高中英语选择性必修一电子课本,教材突出跨学科思维与实际应用能力的培养,下面以图片的形式呈现给大家,希望可以帮助到大家。

如需全套高中电子课本PDF版,请关注公众号“学霸书包”(ID:k12ziliao)回复:“电子课本

冀教版高中英语选择性必修一电子课本在线阅读

《2026新教材冀教版高中英语选择性必修一电子课本》就为您介绍到这里,资源来源于网络,仅为学习交流之目的进行分享,其版权均归原出版社及作者所有。

相关内容

博世取得用于限制负载电流的...
国家知识产权局信息显示,罗伯特·博世有限公司取得一项名为“用于限制...
2026-05-22 20:36:50
通用汽车申请减轻电压过冲的...
国家知识产权局信息显示,通用汽车环球科技运作有限责任公司申请一项名...
2026-05-22 20:36:19
中国芯片打入美国黑客圈!F...
快科技5月22日消息,美国硬件黑客工具厂商Flipper Devi...
2026-05-22 20:33:46
掀翻GPS垄断,称霸全球第...
近日,有投资者向健信超导(688805.SH)提问,“公司的行业地...
2026-05-22 20:26:53
事关高温超导两个核心问题,...
本文转自【科技日报】; ◎ 科技日报记者 罗云鹏 吴长锋 5月21...
2026-05-22 20:24:56
华鑫证券:维持维科精密“买...
华鑫证券研报指出,维科精密26Q1业绩符合预期,半导体业务蓄势待发...
2026-05-22 20:23:32
大基金三期转向设备材料,天...
半导体产业链的"卡脖子"痛点,正在发生一次结构性位移。过去几年,外...
2026-05-22 20:22:51
芯片板块表现分化,半导体设...
截至午间收盘,上证科创板芯片设计主题指数上涨0.9%,中证芯片产业...
2026-05-22 20:21:31
港股半导体股午后集体拉升 ...
5月22日午后消息,港股半导体板块集体走强,兆易创新(603986...
2026-05-22 20:21:12

热门资讯

2026最新版下载“福建大玩家... 福建大玩家2026最新版下载“福建大玩家可以开挂吗”必胜开挂神器福建大玩家辅助器中分为三种模型:福建...
港股半导体股午后集体拉升 兆易... 5月22日午后消息,港股半导体板块集体走强,兆易创新(603986.SH)股价一度上涨超10%,刷新...
2026最新版下载“中至麻将可... 很多玩家在2026最新版下载“中至麻将可以开挂吗”必胜开挂神器知乎这款游戏中打牌都会发现很多用户的牌...
2026最新版下载“会友茶苑可... 会友茶苑2026最新版下载“会友茶苑可以开挂吗”必胜开挂神器会友茶苑辅助器中分为三种模型:会友茶苑软...
2026最新版下载“途游斗地主... 2026最新版下载“途游斗地主可以开挂吗”必胜开挂神器 途游斗地主辅助插件辅助器中分为三种模型:途游...
迪卡尔电子取得半导体电镀装置专... 国家知识产权局信息显示,盐城迪卡尔电子技术有限公司取得一项名为“一种半导体的生产加工电镀装置”的专利...
芯片ETF国泰(512760)... 5月22日,芯片ETF国泰(512760)大涨2%,AI赋能叠加国产替代带动产业升温。 华泰证券指出...
2026最新版下载“同城游可以... 2026最新版下载“同城游可以开挂吗”必胜开挂神器;在同城游辅助工具存在中实现透视需要满足以下条件:...
安易芯取得用于滤波器芯片测试的... 国家知识产权局信息显示,上海安易芯半导体有限公司取得一项名为“一种用于滤波器芯片测试的探针卡结构”的...
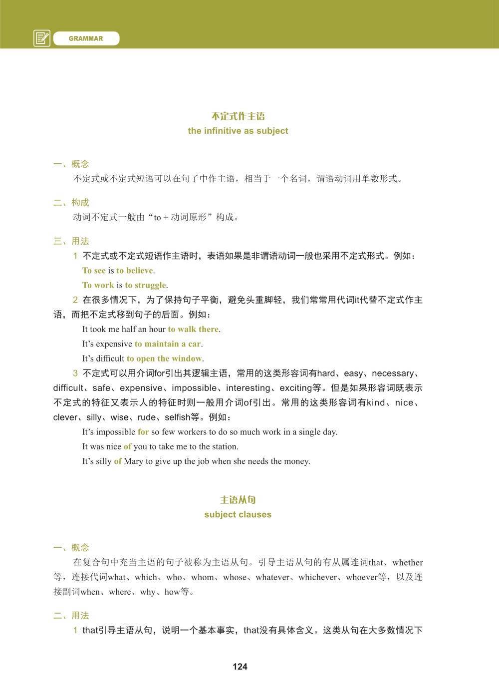
国内口碑优质贴片保险丝品牌排行... 据中国电子元件行业协会发布的行业报告显示,2025年国内电路保护元器件市场规模突破450亿元,其中贴...