洛阳市栾川县
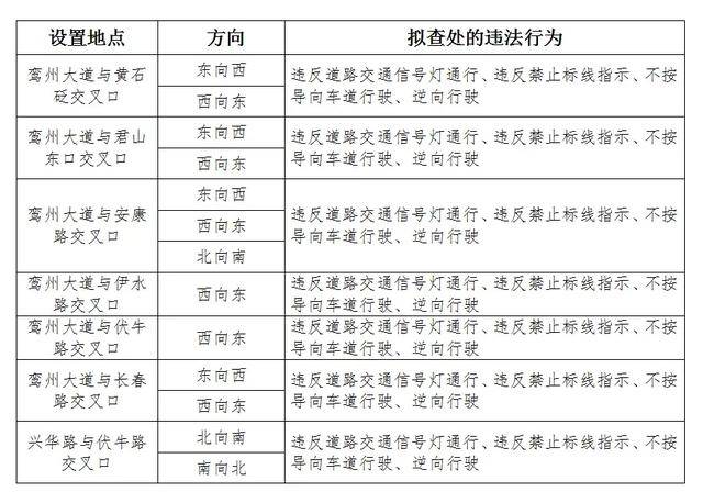
记者从洛阳市栾川县公安局交通管理大队获悉,栾川县鸾州大道与黄石砭君山东路交叉口、鸾州大道与安康路交叉口、鸾州大道与伊水路交叉口、鸾州大道与伏牛路交叉口、鸾州大道与长春路交叉口、兴华路与伏牛路交叉口将增设交通技术监控设备,2月10日起开始启用。

监控设备设置地点及查处的道路交通违法行为:

中牟新区
为全面推动中牟新区交通管理工作,有效预防和减少道路交通事故的发生,保障人民群众出行安全,根据《中华人民共和国道路交通安全法》、《行政处罚法》等法律法规规定,中牟新区公安局交通管理警察大队在部分道路、路口整改、增设交通技术监控设备,现将这批新建、整改的交通技术监控设备予以公示。
公示时间
2026年2月4日 - 2月10日
抓拍时间
2026年2月11日起
抓拍内容
机动车违反交通信号灯通行的、不按导向车道行驶的、机动车逆向行驶的、机动车违反禁止标线指示的、机动车违反禁令标志指示的、驾车接拨手持电话的、驾驶人未按规定使用安全带的、不按规定停车。

周口扶沟县
为加强道路交通安全管理,预防和减少道路交通事故,保障人民群众的生命财产安全,根据《中华人民共和国道路交通安全法》及其实施条例等法律法规规定,扶沟县公安局交通管理大队新增7个路口电子警察,对机动车违反交通信号灯通行、逆行、压线、不按导向车道行驶等交通违法行为将自动抓拍,请广大群众自觉遵守交通法规,共同维护道路交通秩序。
现将有关事宜公告如下:
一、公示时间:
2026年2月9日——2026年2月15日
二、启用时间:
2026年2月16日
三、抓拍点位:红绿灯电子警察点位7个路口
(1)扶沟县迎宾大道与金海路交叉口
(2)扶沟县文化路与荷花路交叉口
(3)扶沟县将军路与文化路交叉口
(4)扶沟县将军路与长丰路交叉口
(5)扶沟县扶亭路与园区二号路交叉口
(6)222省道与102省道交叉口
(7)102省道盐洛高速口
特此公告
扶沟县公安局交通管理大队
2026年2月9日
来源:平安中牟,洛阳交警,扶沟县公安局交通管理大队