电子调速器工作原理:理解柴油发电机组的关键一步?电子调速器是一个控制发电机转速的控制装置,广泛应用于包装、印刷、电子、仪器仪表、医疗器械等行业生产流水线作调速装置,它是根据接受的电信号,通过控制器和执行器来改变喷油泵供油量的大小,使柴油机能够以稳定的转速运行。亚南电机小编带领大家学习电子调速器的结构和工作原理。
电子调速器在结构和控制原理上与机械式调速器有很大不同,它是将转速和(或)负荷的变化以电子信号的形式传到控制单元,与设定的电压(电流)信号进行比较后再输出一个电子信号给执行机构,执行机构动作拉动供油齿条加油或减油,以达到快速调整发动机转速的目的。电子调速器以电信号控制代替了机械调速器中的旋转飞重等结构,没有使用机械机构,动作灵敏,响应速度快,动态与静态参数精度高;电子调速器无调速器驱动机构,体积小,安装方便,便于实现自动控制。
常见的电子调速器有单脉冲电子调速器和双脉冲电子调速器两种。单脉冲电子调速器是以转速脉冲信号来调节供油量;双脉冲电子调速器是将转速和负荷的两个单脉冲信号叠加起来调节供油量的。双脉冲电子调速器能在负荷一有变化而转速尚未变化之前就开始调整供油量,其调整精度比单脉冲电子调速器高,更能保证供电频率的稳定。

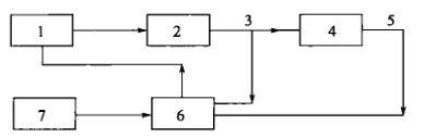
双脉冲电子调速器的基本组成
1-执行机构2-柴油机3-转速传感器4-柴油机负载5-负荷传感器6-速度控制单元7-转速设定电位器
双脉冲电子调速器的基本组成如图所示。其主要由执行机构、转速传感器、负荷传感器和速度控制单元等组成。磁电式转速传感器用于监测柴油机转速的变化,并按比例产生交流电压输出;负荷传感器用于检测柴油机负荷的变化,并按比例转换成直流电压输出;速度控制单元是电子调速器的核心,接受来自转速传感器和负荷传感器的输出电压信号,并按比例转换成直流电压后与转速设定电压进行比较,把比较后的差值作为控制信号送往执行机构,执行机构根据输人的控制信号以电子(液压、气动)方式拉动柴油机的油量控制机构加油或减油。
若柴油机负荷突然增加,负荷传感器的输出电压首先发生变化,此后转速传感器的输出电压也发生相应变化(数值均下降)。上述两种降低的脉冲信号在速度控制单元内与设定的转速电压比较(传感器的负值信号数值小于转速设定电压的正值信号数值),输出正值的电压信号,在执行机构中使输出轴向加油方向转动,增加柴油机的循环供油量。
反之,若柴油机的负荷突然降低,也是负荷传感器的输出电压首先发生变化,此后转速传感器的输出电压也发生相应变化(数值均升高)。上述两种升高的脉冲信号在速度控制单元内与设定的转速电压比较,此时,传感器的负值信号数值大于转速设定电压的正值信号数值,速度控制单元输出负值的电压信号,在执行机构中使输出轴向减油方向转动,降低柴油发动机的循环供油量。
希望亚南小编的介绍能够对您有所帮助,如果您想要了解更多柴油发电机的知识,您可以浏览亚南的网站,我们会为您提供更专业的服务。