2026新教材人教版中外历史纲要上册电子课本(PDF高清版)
创始人
2025-12-02 10:36:37
0

为了帮助高中生自主预习与有效复习,我们整理了2026新教材人教版中外历史纲要必修上册高中电子课本,教材突出跨学科思维与实际应用能力的培养,下面以图片的形式呈现给大家,希望可以帮助到大家。

如需全套高中电子课本PDF版,请关注公众号“学霸书包”(ID:k12ziliao)回复:“电子课本

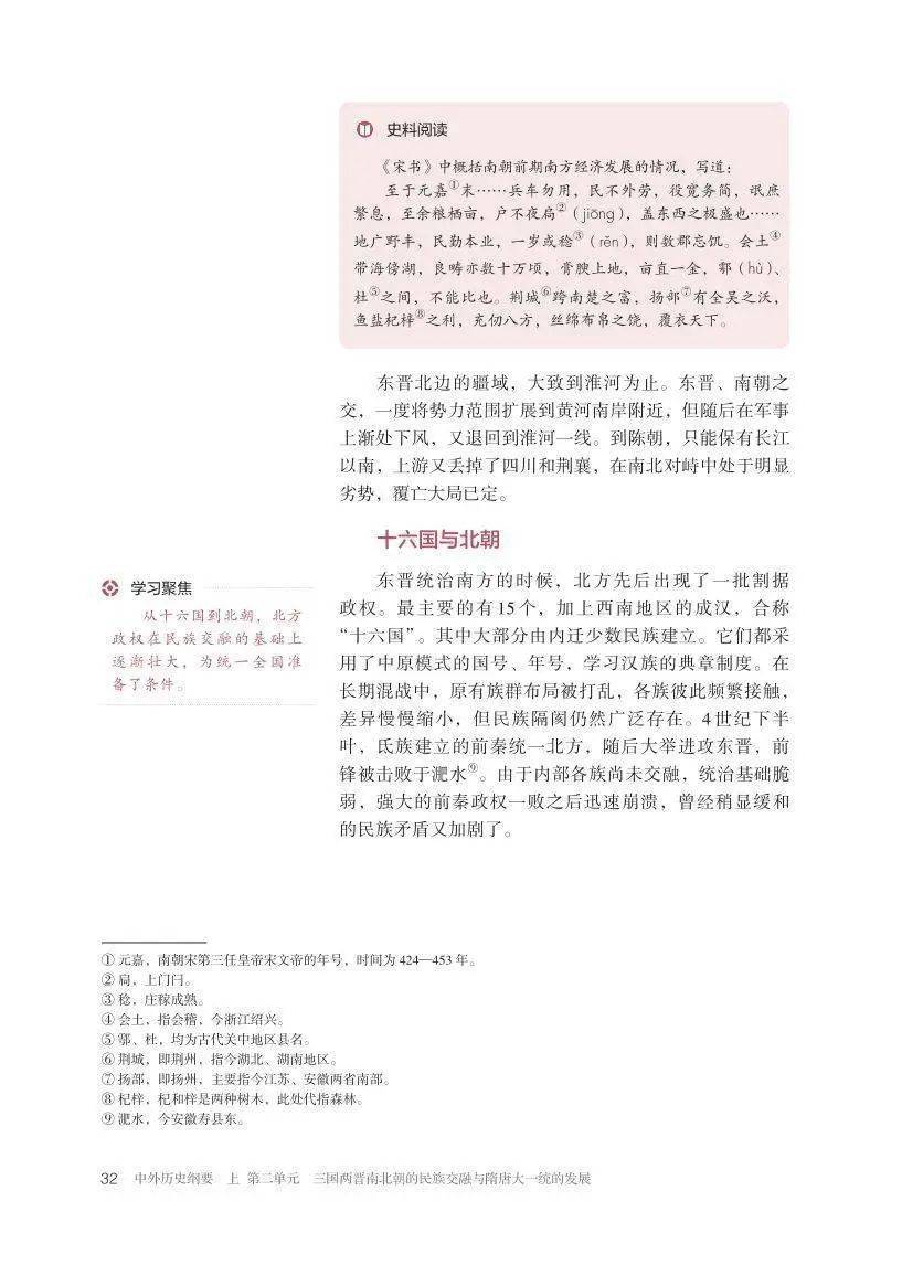
人教版中外历史纲要上册电子课本在线阅读

《2026新教材人教版中外历史纲要上册电子课本》就为您介绍到这里,资源来源于网络,仅为学习交流之目的进行分享,其版权均归原出版社及作者所有。

相关内容

中证500股指期货(IC)...
中证500股指 期货(IC)主力合约日内涨超3%,现报8248.4...
2026-01-12 14:36:14
国网北京电力申请充电机负载...
国家知识产权局信息显示,国网北京市电力公司;北京鼎诚鸿安科技发展有...
2026-01-12 13:38:02
2026工业稳压器品牌推荐...
随着工业自动化程度提升,电压稳定性已成为影响生产效率和设备寿命的关...
2026-01-12 13:37:48
烁轩半导体申请用于多通道L...
国家知识产权局信息显示,安徽烁轩半导体有限公司申请一项名为“一种用...
2026-01-12 13:37:38
华谊智能申请插座测试仪工作...
国家知识产权局信息显示,广东华谊智能设备有限公司申请一项名为“一种...
2026-01-12 13:37:37
斯耐格取得气体浓度传感器及...
国家知识产权局信息显示,天津斯耐格科技有限公司取得一项名为“一种气...
2026-01-12 13:37:36
日月新半导体取得电子元件贴...
国家知识产权局信息显示,日月新半导体(苏州)有限公司取得一项名为“...
2026-01-12 13:37:34
新磁科技申请一体成型电感耐...
国家知识产权局信息显示,安徽新磁科技有限公司申请一项名为“一体成型...
2026-01-12 13:37:32
华为取得功率变换装置和电源...
国家知识产权局信息显示,华为技术有限公司取得一项名为“功率变换装置...
2026-01-12 13:06:57

热门资讯

2026工业稳压器品牌推荐:助... 随着工业自动化程度提升,电压稳定性已成为影响生产效率和设备寿命的关键因素。据中国电力企业联合会202...
日月新半导体取得电子元件贴片装... 国家知识产权局信息显示,日月新半导体(苏州)有限公司取得一项名为“一种电子元件贴片装置”的专利,授权...
厦门半导体申请基于电阻分压式检... 国家知识产权局信息显示,厦门半导体工业技术研发有限公司申请一项名为“基于电阻分压式检测的上电复位电路...
原创 国... 众所周知,最近一年多以来,整个存储芯片市场,都是大涨特涨。 像三星、SK海力士、美光等厂商,真的是赚...
2025年度电动推杆微动开关可... 在家电智能化与自动化浪潮的推动下,电动推杆作为实现线性运动的核心部件,其应用已从传统的升降桌、医疗床...
世运电路:1月9日融资买入2.... 证券之星消息,1月9日,世运电路(603920)融资买入2.93亿元,融资偿还3.27亿元,融资净卖...
华能伊敏煤电与西安热工研究院申... 国家知识产权局信息显示,华能伊敏煤电有限责任公司与西安热工研究院有限公司申请一项名为“一种低温电解液...
阳光电源:1月9日融券卖出1.... 证券之星消息,1月9日,阳光电源(300274)融资买入15.28亿元,融资偿还18.22亿元,融资...
晶台可控硅光耦如何“守护”智能... 在智能家居浪潮中,集可控硅与光电耦合功能于一体的可控硅光耦,通过光电隔离实现强弱电信号的精准控制,为...
活躍科技申请用于电路板材堆叠机... 国家知识产权局信息显示,活躍科技股份有限公司申请一项名为“用于电路板材堆叠机的堆叠机构”的专利,公开...