0008-9EF6 单键触摸调光延时芯片
一、 功能说明
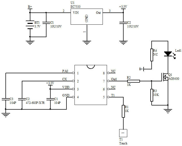
一路触摸按键输入,一路LED输出;
上电不工作,单个触摸T1按键控制一路输出Out1(高有效),短按亮度调节依次为:10%亮,40%亮,100%亮,灭,依次循环。
当停留在某个档位时,延时2分钟自动关闭,有不断电记忆功能。
二、 电气参数(VDD=3.0V,GND=0V,TA=25℃)
工作电压:2.5V-5.0V;
静态电流:30uA;
工作电流:1.5mA;
驱动电流低电平输出:15mA;
驱动电流高电平输出:8mA;
工作温度:-10摄氏度-+70摄氏度;
储存温度:-20摄氏度-+100摄氏度;
三、 参考电路图

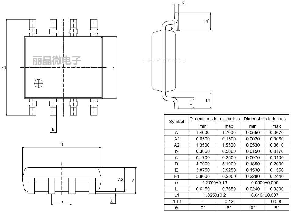
四、 封装尺寸图(SOP8)

五、 版本说明:
版本:0008-9EF6
日期:2025/3/19
描述:V01初版
