2026华师大版八年级科学上册电子课本(PDF高清版)
创始人
2026-01-01 15:38:40
0

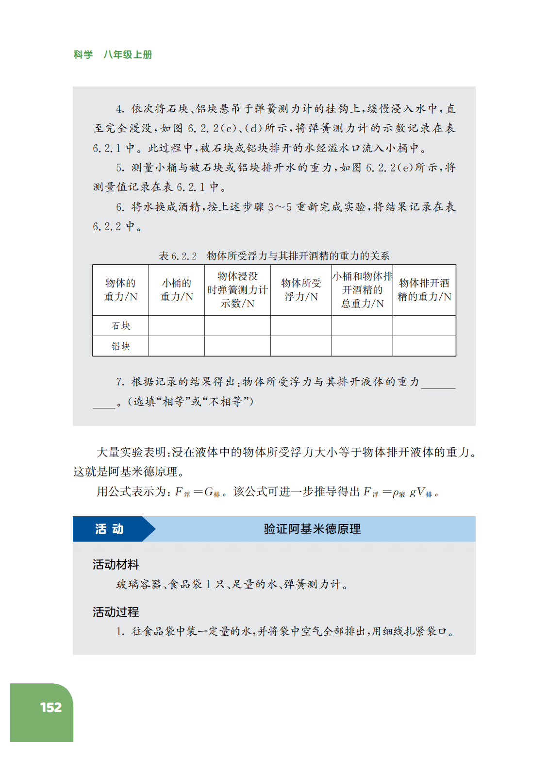
为帮助初二学生更好地预习和复习科学知识,快速了解科学教材的具体内容,我们特别整理了2026华师大版八年级科学上册电子课本,以图片的形式呈现给大家。

如需全套初中电子课本PDF版,请关注公众号“学霸书包”(ID:k12ziliao)回复:“电子课本

华师大版八年级科学上册电子课本图片版在线阅读

《2026华师大版八年级科学上册电子课本》就为您介绍到这里,资源来源于网络,仅为学习交流之目的进行分享,其版权均归原出版社及作者所有。

相关内容

郑商所7大品种同步对外开放...
【大河财立方 记者 陈玉静】5月22日上午9时,郑州商品交易所聚酯...
2026-05-23 05:16:55
领益智造子公司Salcom...
观点网讯:5月19日,CPES电力电子系统研究中心产业联盟官网发布...
2026-05-23 05:16:27
DrMOS 成 2026 ...
5 月 22 日,2026 世界 AI 服务器电源大会(PSU 2...
2026-05-23 05:13:07
第三方电势诱发漏电流测试实...
第三方电势诱发漏电流测试实验报告 一、检测范围 本测试主要适用...
2026-05-23 05:11:28
Stellantis与高通...
IT之家 5 月 22 日消息,Stellantis 与高通当地时...
2026-05-23 05:10:26
我科学家在镍基高温超导领域...
新华社照片,深圳,2026年5月22日 无节点超导能隙示意图(资料...
2026-05-23 05:09:34
南科大与中科大强强联手!高...
近日,我国科学家在凝聚态物理领域的“世纪难题”——高温超导机理研究...
2026-05-23 05:07:50
超威半导体股价上涨5.57...
每经AI快讯,5月22日,超威半导体股价上涨5.57%,报474....
2026-05-23 05:06:34
利仁科技澄清“未收购半导体...
5月22日开盘,利仁科技(001259.SZ)开盘跌停,虽一度打开...
2026-05-23 05:05:55

热门资讯

DrMOS 成 2026 世界... 5 月 22 日,2026 世界 AI 服务器电源大会(PSU 2026)在深圳圆满举办。在 AI ...
Stellantis与高通扩大... IT之家 5 月 22 日消息,Stellantis 与高通当地时间本月 21 日宣布扩大双方的多年...
南科大与中科大强强联手!高温超... 近日,我国科学家在凝聚态物理领域的“世纪难题”——高温超导机理研究中取得关键突破。当地时间2026年...
制裁28天光速反转!欧盟被迫豁... 快科技5月22日消息,据报道,欧盟委员会正准备提议对一家中国半导体制造商实施临时豁免,使其免受欧盟第...
精创电气(920035)披露洁... 江苏省精创电气股份有限公司于5月21日举行线上特定对象调研活动。参加本次调研的为深圳市明华信德私募证...
公告精选︱华天科技:拟30亿元... 【热点】 芯动联科(688582.SH):目前核心产品未直接应用于光刻机整机制造领域,亦暂无相关直接...
股票行情快报:美亚光电(002... 证券之星消息,截至2026年5月22日收盘,美亚光电(002690)报收于16.02元,上涨1.2%...
水晶光电:公司AI光学业务相关... 近日,水晶光电(002273.SZ)在投资者接待日活动上表示,现阶段,适配光通信领域的滤片、硅透镜、...
股票行情快报:达瑞电子(300... 证券之星消息,截至2026年5月22日收盘,达瑞电子(300976)报收于80.08元,上涨1.64...